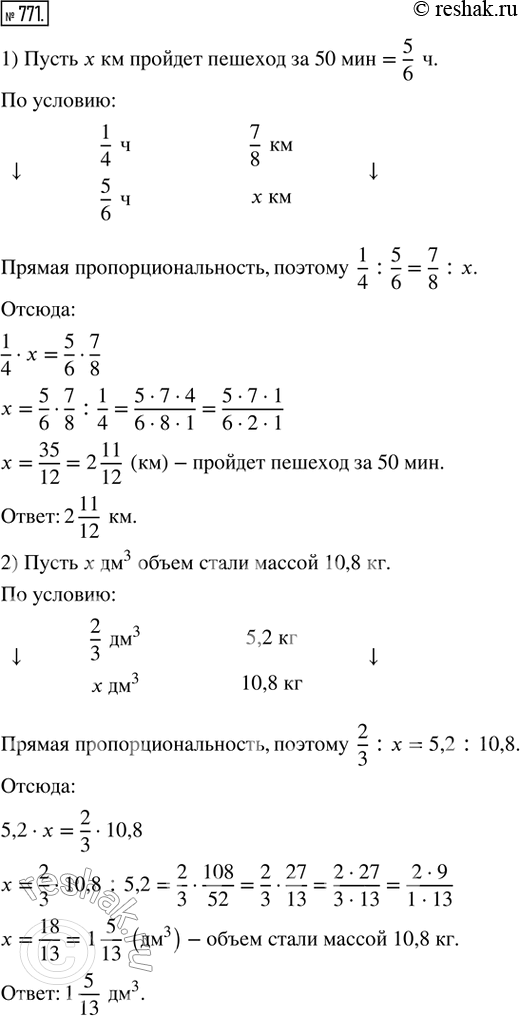
Упр.771 ГДЗ Ткачёва 6 класс (Математика)
Решение #1

Рассмотрим вариант решения задания из учебника Ткачёва 6 класс, Просвещение:
771. С помошью пропорции решить задачу:
1) За 1/4 ч пешеход прошёл 7/8 км. Сколько километров пройдёт пешеход за 50 мин, двигаясь с той же скоростью?
2) Масса 2/3 дм:3 стали составляет 5,2 кг. Какой объём занимает стальная заготовка массой 10,8 кг?
*размещая тексты в комментариях ниже, вы автоматически соглашаетесь с пользовательским соглашением