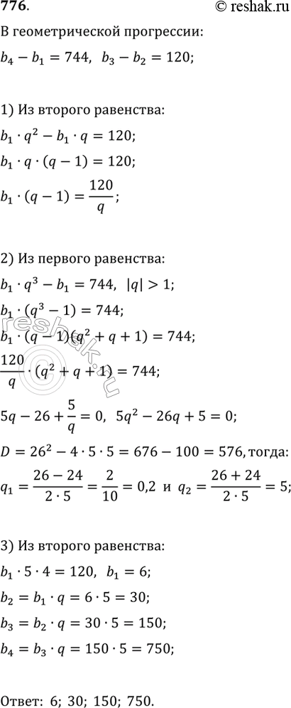
Упр.776 ГДЗ Макарычев Миндюк 9 класс (Углубленный) (Алгебра)
Решение #1

Рассмотрим вариант решения задания из учебника Макарычев, Миндюк, Нешков 9 класс, Просвещение:
776. Найдите четыре числа, составляющие возрастающую геометрическую профессию, если известно, что разность между четвёртым и первым членами равна 744, а разность между третьим и вторым членами равна 120.
*размещая тексты в комментариях ниже, вы автоматически соглашаетесь с пользовательским соглашением