Упр.781 ГДЗ Никольский Потапов 8 класс (Алгебра)
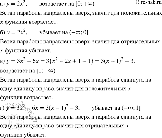
Решение #1

Рассмотрим вариант решения задания из учебника Никольский, Потапов 8 класс, Просвещение:
781. Докажите с помощью определения, что функция:
а) у = 2х2 возрастает на промежутке [0; +бесконечность);
б) у = 2х2 убывает на промежутке (- бесконечность; 0];
в) у = 3х2 - 6х возрастает на промежутке [1; +бесконечность);
г) у = 3х2 - 6х убывает на промежутке (-бесконечность; 1].
*размещая тексты в комментариях ниже, вы автоматически соглашаетесь с пользовательским соглашением