Упр.788 ГДЗ Колягин Ткачёва 11 класс (Алгебра)
Решение #1
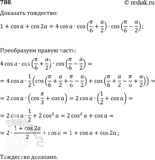
Решение #2

Рассмотрим вариант решения задания из учебника Колягин, Ткачёва, Фёдорова 11 класс, Просвещение:
788 1+cosa + cos2a = 4cosacos(пи/6 + a/2) cos(пи/6 - a/2).
*размещая тексты в комментариях ниже, вы автоматически соглашаетесь с пользовательским соглашением