Упр.794 ГДЗ Колягин Ткачёва 9 класс (Алгебра)
Решение #1

Рассмотрим вариант решения задания из учебника Колягин, Ткачёва, Фёдорова 9 класс, Просвещение:
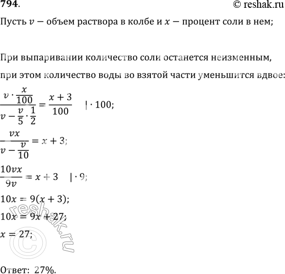
794. В колбе имеется раствор поваренной соли. Из колбы в пробирку отливают пятую часть раствора и выпаривают до тех пор, пока процентное содержание соли в пробирке не повысится вдвое. Затем выпаренный раствор выливают обратно в колбу. В результате содержание соли в колбе повышается на 3%. Определить исходное процентное содержание соли.
*размещая тексты в комментариях ниже, вы автоматически соглашаетесь с пользовательским соглашением