Упр.8.34 ГДЗ Никольский Потапов 11 класс (Алгебра)
Решение #1

Рассмотрим вариант решения задания из учебника Никольский, Потапов 11 класс, Просвещение:
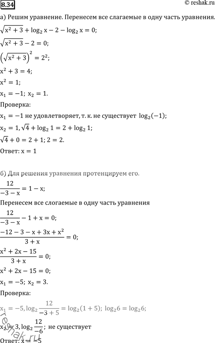
8.34 а) корень (x2+3) + log2(x) = 2+log2(x);
б) log2(12/(-3-x)) = log2(1-x);
в) log1/3(x4-17x2+log2(x))= log1/3(19x2+log2(x));
г) log3( x2- корень (x2-4) + 1) = log3(x3 - корень (x2-4) - 6x+1).
*размещая тексты в комментариях ниже, вы автоматически соглашаетесь с пользовательским соглашением