Упр.8.38 ГДЗ Никольский Потапов 11 класс (Алгебра)
Решение #1

Рассмотрим вариант решения задания из учебника Никольский, Потапов 11 класс, Просвещение:
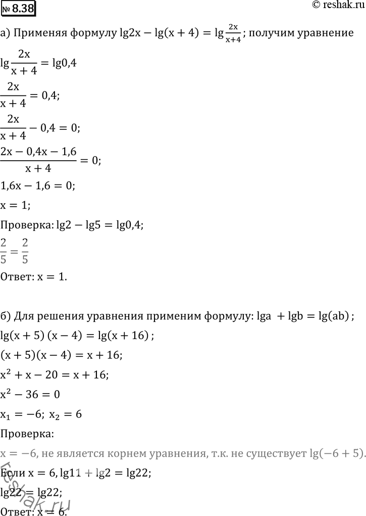
8.38* а) lg2x - lg(x+ 4) = lg0,4;
б) lg (x - 4) + lg(x - 6) = lg 8;
в) lg(x + 5) + lg(x - 4) = lg(x + 16);
г) lg(x - 3) + lg(x + 4) = lg(7x - 20).
*размещая тексты в комментариях ниже, вы автоматически соглашаетесь с пользовательским соглашением