Упр.8.7 ГДЗ Мерзляк Поляков 8 класс (Алгебра)
Решение #1

Рассмотрим вариант решения задания из учебника Мерзляк, Поляков 8 класс, Вентана-Граф:
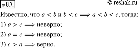
8.7. Известно, что a
1) a>c; 2) a=c; 3) c>a?
*размещая тексты в комментариях ниже, вы автоматически соглашаетесь с пользовательским соглашением