Упр.801 ГДЗ Дорофеев Суворова 9 класс (Алгебра)
Решение #1

Рассмотрим вариант решения задания из учебника Дорофеев, Суворова, Бунимович 9 класс, Просвещение:
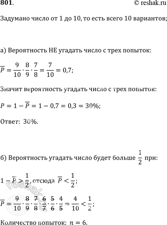
801. Ваш друг задумал число от 1 до 10. Вы должны угадать его с трёх попыток.
а) Каковы ваши шансы на успех?
б) Сколько вам нужно попыток, чтобы шансы были больше 1/2?
*размещая тексты в комментариях ниже, вы автоматически соглашаетесь с пользовательским соглашением