Упр.801 ГДЗ Никольский Потапов 9 класс (Алгебра)

Решение #1

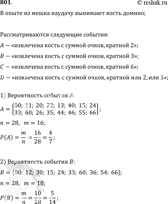
Изображение 801. В опыте из непрозрачного мешка наудачу вынимают кость домино. Рассматриваются события А — «извлечена кость с суммой очков, кратной 2», B — «извлечена кость с суммой...
Дополнительное изображение

Рассмотрим вариант решения задания из учебника Никольский, Потапов 9 класс, Просвещение:
801. В опыте из непрозрачного мешка наудачу вынимают кость домино. Рассматриваются события А — «извлечена кость с суммой очков, кратной 2», B — «извлечена кость с суммой очков, кратной 3», С — «извлечена кость с суммой очков, кратной 6». Определите вероятности событий A, B, C. Используя найденные вероятности, вычислите вероятность события D — «извлечена кость с суммой очков, кратной или 2, или 3».
*Цитирирование задания со ссылкой на учебник производится исключительно в учебных целях для лучшего понимания разбора решения задания.
*размещая тексты в комментариях ниже, вы автоматически соглашаетесь с пользовательским соглашением