Упр.802 ГДЗ Ткачёва 6 класс (Математика)
Решение #1

Рассмотрим вариант решения задания из учебника Ткачёва 6 класс, Просвещение:
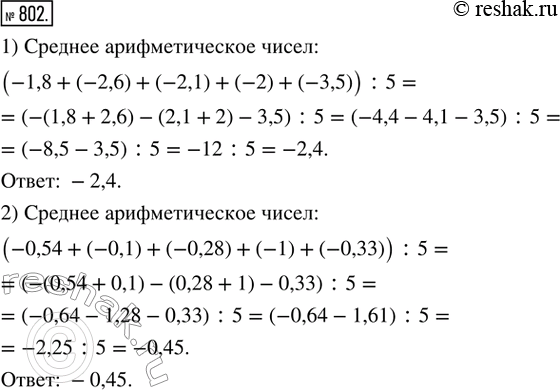
802. Найти среднее арифметическое чисел:
1) -1,8; -2,6; -2,1; -2; -3,5; 2) -0,54; -0,1; -0,28; -1; -0,33.
*размещая тексты в комментариях ниже, вы автоматически соглашаетесь с пользовательским соглашением