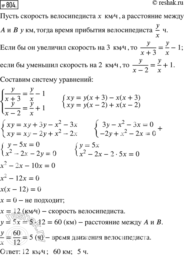
Упр.804 ГДЗ Колягин Ткачёва 7 класс (Алгебра)
Решение #1

Рассмотрим вариант решения задания из учебника Колягин, Ткачёва, Фёдорова 7 класс, Просвещение:
804. Велосипедист прибыл из пункта А в пункт В в назначенное время, двигаясь с определённой скоростью. Если бы он увеличил эту скорость на 3 км/ч, то прибыл бы к месту назначения на час раньше срока, а если бы он проезжал в час на 2 км меньше, чем в действительности, то он опоздал бы
на час. Определить расстояние между А и В, скорость велосипедиста и время его движения.
*размещая тексты в комментариях ниже, вы автоматически соглашаетесь с пользовательским соглашением