Упр.806 ГДЗ Колягин Ткачёва 7 класс (Алгебра)
Решение #1

Рассмотрим вариант решения задания из учебника Колягин, Ткачёва, Фёдорова 7 класс, Просвещение:
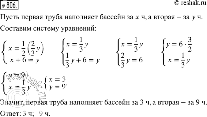
806. Первая труба наполняет бассейн за половину того времени, за которое вторая труба наполняет 2/3 этого бассейна. Вторая труба, работая отдельно, наполняет бассейн на 6 ч дольше, чем одна первая труба. Сколько времени наполняет бассейн каждая труба отдельно?
*размещая тексты в комментариях ниже, вы автоматически соглашаетесь с пользовательским соглашением