Упр.813 ГДЗ Колягин Ткачёва 7 класс (Алгебра)
Решение #1

Рассмотрим вариант решения задания из учебника Колягин, Ткачёва, Фёдорова 7 класс, Просвещение:
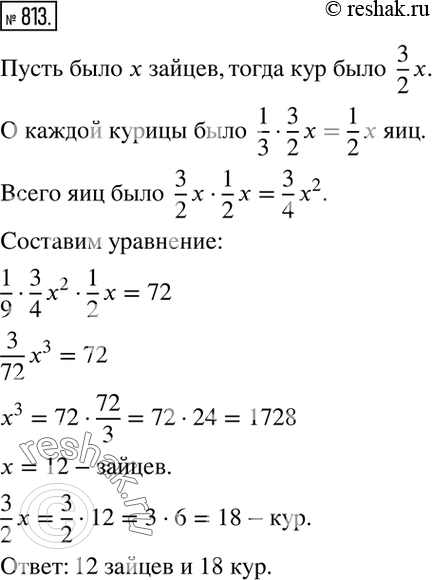
813. Крестьянин менял зайцев на кур: брал за всяких двух зайцев по три курицы. Каждая курица снесла яйца — третью часть от числа всех куриц. Крестьянин, продавая яйца, брал за каждые 9 яиц по столько копеек, сколько каждая курица снесла яиц, и выручил 72 копейки. Сколько было кур и сколько зайцев?
*размещая тексты в комментариях ниже, вы автоматически соглашаетесь с пользовательским соглашением