Упр.815 ГДЗ Колягин Ткачёва 7 класс (Алгебра)
Решение #1

Рассмотрим вариант решения задания из учебника Колягин, Ткачёва, Фёдорова 7 класс, Просвещение:
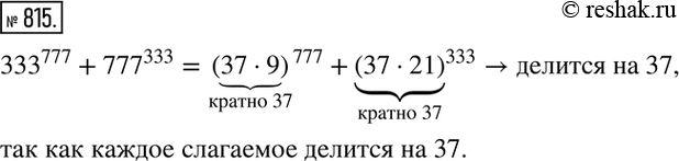
815. Доказать, что сумма ?333?^777+?777?^333 делится на 37.
*размещая тексты в комментариях ниже, вы автоматически соглашаетесь с пользовательским соглашением