Упр.828 ГДЗ Мерзляк 8 класс (Алгебра)
Решение #1
Решение #2
Решение #3

Рассмотрим вариант решения задания из учебника Мерзляк, Полонская, Якир 8 класс, Вентана-Граф:
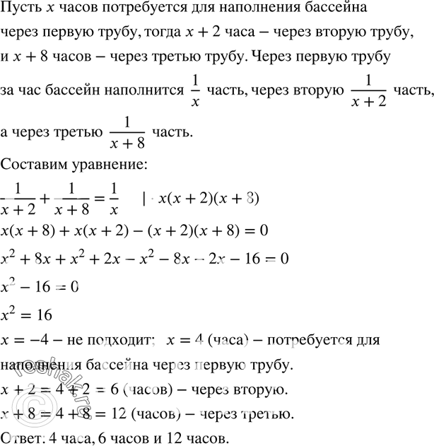
828. Для наполнения бассейна через первую трубу требуется столько же времени, сколько для наполнения через вторую и третью трубы одно временно. Через первую трубу бассейн наполняется на 2 ч быстрее, чем через вторую, и на 8 ч быстрее, чем через третью. Сколько времени требуется для наполнения бассейна через каждую трубу?
*размещая тексты в комментариях ниже, вы автоматически соглашаетесь с пользовательским соглашением