Упр.829 ГДЗ Колягин Ткачёва 7 класс (Алгебра)
Решение #1

Рассмотрим вариант решения задания из учебника Колягин, Ткачёва, Фёдорова 7 класс, Просвещение:
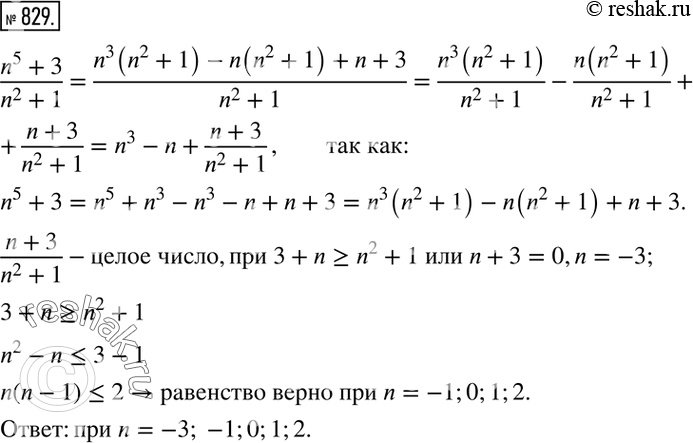
829. Найти все целые числа n, при которых дробь (n^5+3)/(n^2+1) является целым числом.
*размещая тексты в комментариях ниже, вы автоматически соглашаетесь с пользовательским соглашением