Упр.829 ГДЗ Макарычев Миндюк 9 класс (Углубленный) (Алгебра)
Решение #1

Рассмотрим вариант решения задания из учебника Макарычев, Миндюк, Нешков 9 класс, Просвещение:
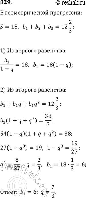
829. Сумма бесконечно убывающей геометрической прогрессии равна 18, а сумма первых трёх её членов равна 12 2/3. Найдите первый член и знаменатель прогрессии.
*размещая тексты в комментариях ниже, вы автоматически соглашаетесь с пользовательским соглашением