Упр.829 ГДЗ Мерзляк 8 класс (Алгебра)
Решение #1
Решение #2
Решение #3

Рассмотрим вариант решения задания из учебника Мерзляк, Полонская, Якир 8 класс, Вентана-Граф:
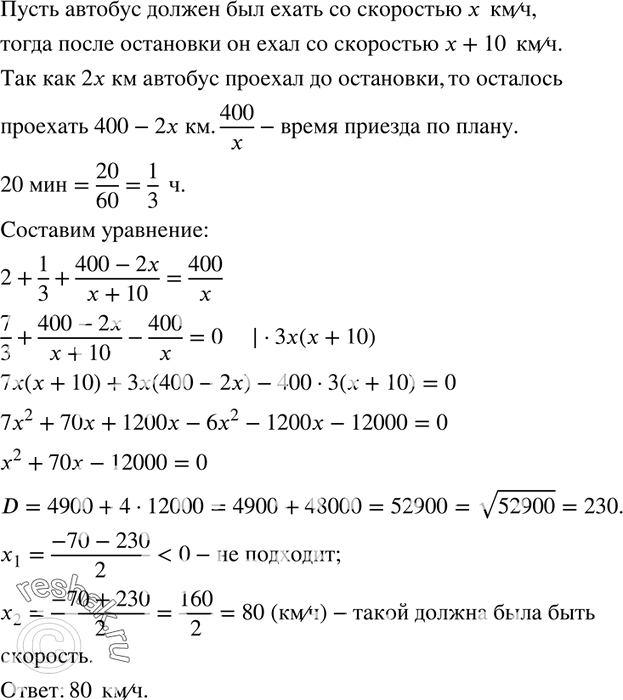
829. Автобус должен был проехать расстояние между двумя городами, равное 400 км, с некоторой скоростью. Проехав 2 ч с запланированной скоростью, он остановился на 20 мин и, чтобы прибыть в пункт назначения вовремя, увеличил скорость движения на 10 км/ч. С какой скоростью автобус должен был проехать расстояние между городами?
*размещая тексты в комментариях ниже, вы автоматически соглашаетесь с пользовательским соглашением