Упр.84 ГДЗ Макарычев Миндюк 9 класс (Углубленный) (Алгебра)
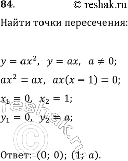
Решение #1

Рассмотрим вариант решения задания из учебника Макарычев, Миндюк, Нешков 9 класс, Просвещение:
84. Найдите координаты точек пересечения графиков функций y=ax^2 и y=ax, где a?0.
*размещая тексты в комментариях ниже, вы автоматически соглашаетесь с пользовательским соглашением