Упр.845 ГДЗ Колягин Ткачёва 7 класс (Алгебра)
Решение #1

Рассмотрим вариант решения задания из учебника Колягин, Ткачёва, Фёдорова 7 класс, Просвещение:
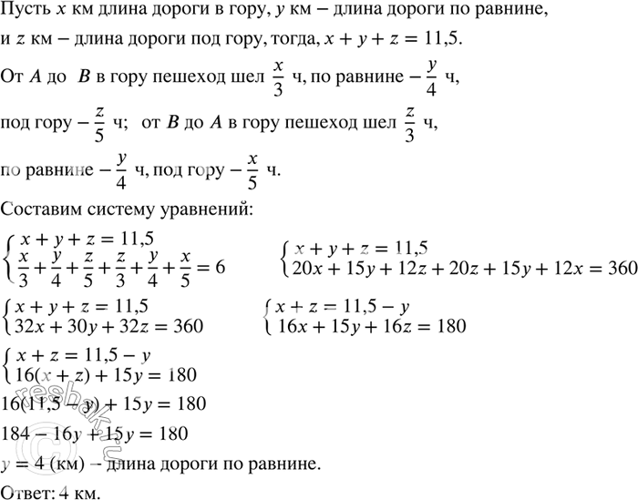
845. Дорога из пункта А в пункт В длиной 11,5 км идёт сначала в гору, затем по равнине и, наконец, под гору. Пешеход путь от А до В и обратно от В до А прошёл за 6 ч. Скорость его ходьбы в гору была 3 км/ч, по равнине — 4 км/ч, а под гору — 5 км/ч. Сколько километров составляет та часть дороги, которая идёт по равнине?
*размещая тексты в комментариях ниже, вы автоматически соглашаетесь с пользовательским соглашением