Упр.849 ГДЗ Колягин Ткачёва 7 класс (Алгебра)
Решение #1

Рассмотрим вариант решения задания из учебника Колягин, Ткачёва, Фёдорова 7 класс, Просвещение:
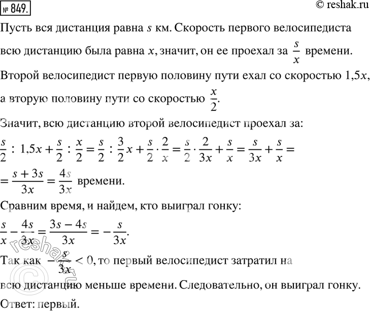
849. На соревнованиях два велосипедиста стартовали одновременно. Первый ехал всю дистанцию с постоянной скоростью. Второй первую половину дистанции ехал в полтора раза быстрее, а вторую — в два раза медленнее первого. Кто из них выиграл гонку?
*размещая тексты в комментариях ниже, вы автоматически соглашаетесь с пользовательским соглашением