Упр.861 ГДЗ Макарычев Миндюк 9 класс (Углубленный) (Алгебра)
Решение #1

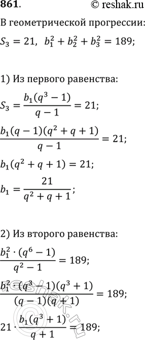
Рассмотрим вариант решения задания из учебника Макарычев, Миндюк, Нешков 9 класс, Просвещение:
861. Сумма трёх чисел, составляющих геометрическую прогрессию, равна 21, а сумма их квадратов равна 189. Найдите эти числа.
*размещая тексты в комментариях ниже, вы автоматически соглашаетесь с пользовательским соглашением