Упр.868 ГДЗ Никольский Потапов 8 класс (Алгебра)
Решение #1

Рассмотрим вариант решения задания из учебника Никольский, Потапов 8 класс, Просвещение:
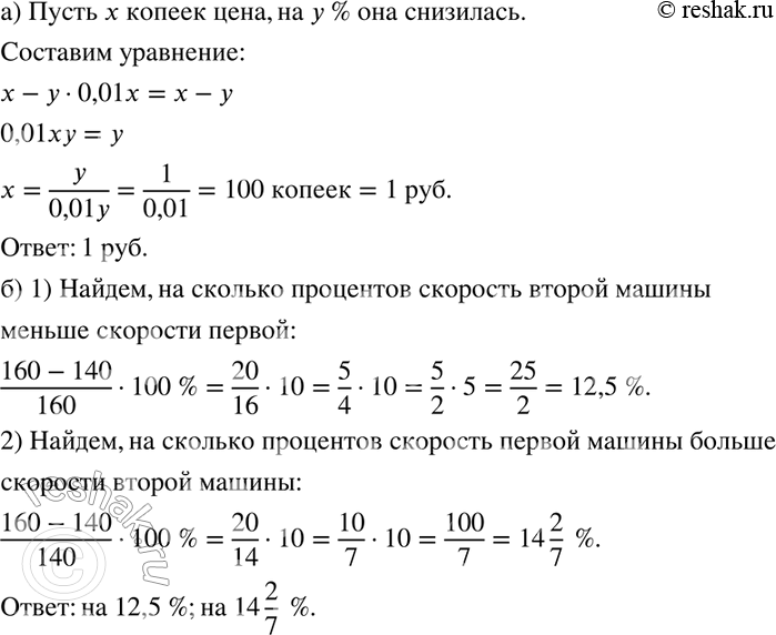
868. а) Цена книги снизилась на столько процентов, на сколько копеек она снизилась. Какова первоначальная цена книги?
б) Две автомашины разных марок имеют максимальные скорости 160 км/ч и 140 км/ч. На сколько процентов скорость второй машины меньше скорости первой? На сколько процентов скорость первой машины больше скорости второй?
*размещая тексты в комментариях ниже, вы автоматически соглашаетесь с пользовательским соглашением