Упр.871 ГДЗ Мерзляк Полонский 7 класс (Алгебра)
Решение #1

Рассмотрим вариант решения задания из учебника Мерзляк, Полонская, Якир 7 класс, Вентана-Граф:
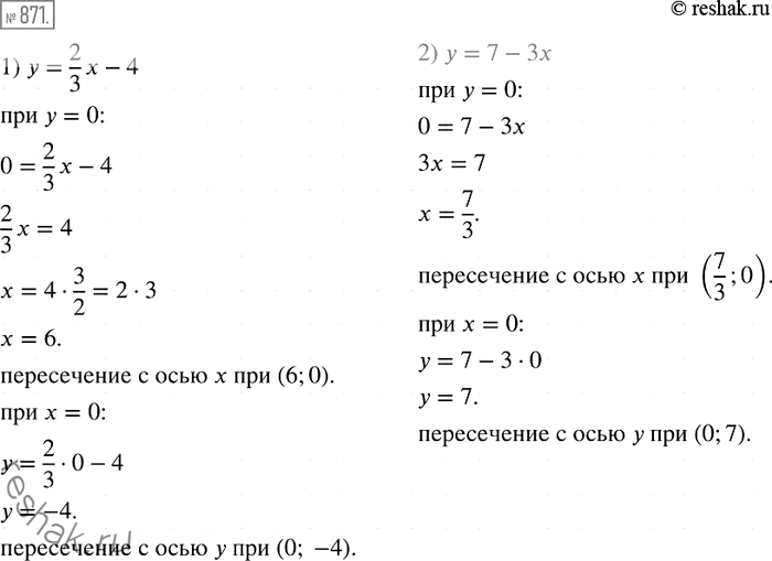
871. Не выполняя построения, найдите координаты точек пересечения с осями координат графика функции:
1) y = 2/3*х - 4;
2)у = 7-3х.
*размещая тексты в комментариях ниже, вы автоматически соглашаетесь с пользовательским соглашением