Упр.873 ГДЗ Колягин Ткачёва 8 класс (Алгебра)
Решение #1

Рассмотрим вариант решения задания из учебника Колягин, Ткачёва, Фёдорова 8 класс, Просвещение:
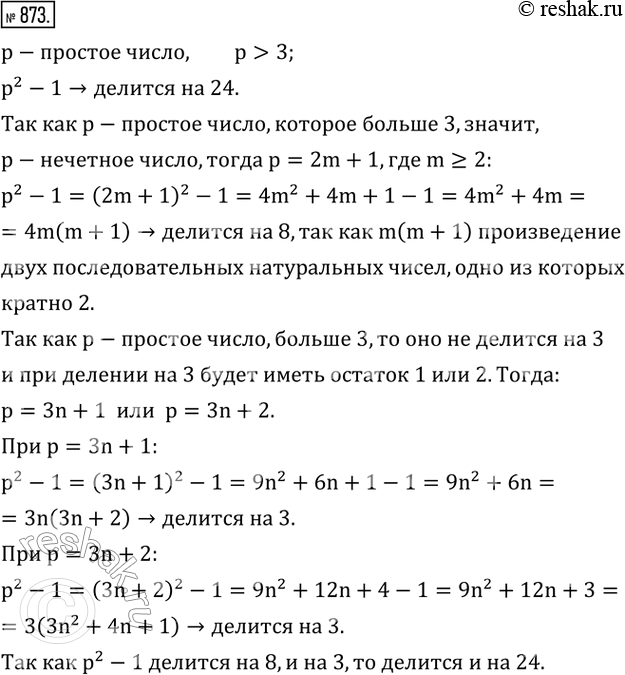
873. Доказать, что если p - простое число, большее трех, то значение выражения p^2 -1 делится на 24.
*размещая тексты в комментариях ниже, вы автоматически соглашаетесь с пользовательским соглашением