Упр.874 ГДЗ Мерзляк Полонский 7 класс (Алгебра)
Решение #1

Рассмотрим вариант решения задания из учебника Мерзляк, Полонская, Якир 7 класс, Вентана-Граф:
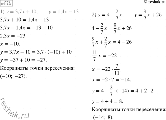
874. Не выполняя построения, найдите координаты точек пересечения графиков функций:
1) у = 3,7х + 10 и у = 1,4х - 13;
2) у = 4 - 2/7*х и у = 9/7*х + 26.
*размещая тексты в комментариях ниже, вы автоматически соглашаетесь с пользовательским соглашением