Упр.875 ГДЗ Зубарева Мордкович 6 класс ФГОС (Математика)
Решение #1

Рассмотрим вариант решения задания из учебника Зубарева, Мордкович 6 класс, Мнемозина:
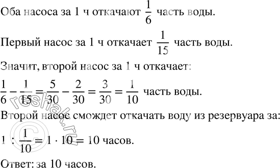
875. Два насоса, работая одновременно, могут откачать воду из резервуара за 6 ч. Первый насос, работая один, может откачать эту воду за 15 ч. За сколько часов сможет откачать воду из резервуара второй насос, если будет работать только он?
*размещая тексты в комментариях ниже, вы автоматически соглашаетесь с пользовательским соглашением