Упр.881 ГДЗ Никольский Потапов 8 класс (Алгебра)
Решение #1

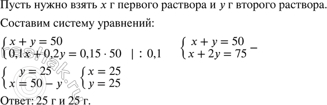
Рассмотрим вариант решения задания из учебника Никольский, Потапов 8 класс, Просвещение:
881 Требуется составить 50 г 15-процентного раствора соли из 10-и 20-процентных растворов. Сколько граммов каждого раствора необходимо для этого взять?
*размещая тексты в комментариях ниже, вы автоматически соглашаетесь с пользовательским соглашением