Упр.890 ГДЗ Никольский Потапов 9 класс (Алгебра)

Решение #1

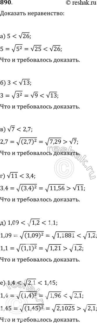
Изображение 890. Докажите, что:а)...

Рассмотрим вариант решения задания из учебника Никольский, Потапов 9 класс, Просвещение:
890. Докажите, что:
а) 5
г) v11<3,4; д) 1,09
*Цитирирование задания со ссылкой на учебник производится исключительно в учебных целях для лучшего понимания разбора решения задания.
*размещая тексты в комментариях ниже, вы автоматически соглашаетесь с пользовательским соглашением