Упр.90 ГДЗ Колягин Ткачёва 10 класс (Алгебра)
Решение #1
Решение #2

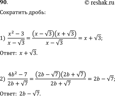
Рассмотрим вариант решения задания из учебника Колягин, Ткачёва, Фёдорова 10 класс, Просвещение:
Сократить дробь:
1) (x2-3)/(x - корень 3);
2) (4b2-7)/(2b + корень 7).
*размещая тексты в комментариях ниже, вы автоматически соглашаетесь с пользовательским соглашением