Упр.90 ГДЗ Мерзляк 9 класс (Алгебра)
Решение #1
Решение #2
Решение #3

Рассмотрим вариант решения задания из учебника Мерзляк, Полонская, Якир 9 класс, Вентана-Граф:
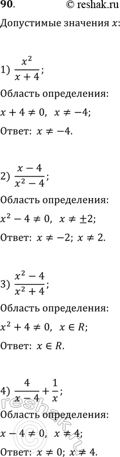
90. При каких значениях переменной имеет смысл выражение:
1) x^2/(x + 4);
2) (х - 4)/(x^2 - 4);
3) (x^2 - 4)/(x^2 + 4);
4) 4/(x - 4) + 1/x?
*размещая тексты в комментариях ниже, вы автоматически соглашаетесь с пользовательским соглашением