Упр.904 ГДЗ Дорофеев Суворова 8 класс (Алгебра)
Решение #1

Рассмотрим вариант решения задания из учебника Дорофеев, Суворова, Бунимович 8 класс, Просвещение:
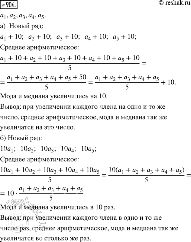
904. Дан ряд из пяти чисел: a_1 , a_2, a_3, a_4, a_5.
а) Каждый член ряда увеличили на 10. Запишите новый ряд и вычислите его среднее арифметическое, найдите моду и медиану. Сделайте вывод: как изменяются среднее арифметическое, мода и медиана ряда при увеличении каждого его члена на одно и то же число
б) Каждый член ряда увеличили в 10 раз. Запишите новый ряд и вычислите его среднее арифметическое, найдите моду и медиану. Сделайте вывод: как изменяются среднее арифметическое, мода и медиана ряда при увеличении каждого его члена в одно и то же число раз
*размещая тексты в комментариях ниже, вы автоматически соглашаетесь с пользовательским соглашением