Упр.923 ГДЗ Никольский Потапов 9 класс (Алгебра)

Решение #1

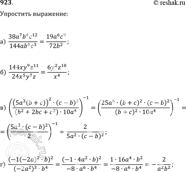
Изображение 923. а) (38a^7(b^4)c^12)/(144a(b^6)c^3);б) (144x(y^9)z^11)/(24x^5(y^7)z);в) (((5(a^3)(b+c))^2·(c-b)^2)/((b^2+2bc+c^2)·10a^4))^(-1);г)...

Рассмотрим вариант решения задания из учебника Никольский, Потапов 9 класс, Просвещение:
923. а) (38a^7(b^4)c^12)/(144a(b^6)c^3);
б) (144x(y^9)z^11)/(24x^5(y^7)z);
в) (((5(a^3)(b+c))^2·(c-b)^2)/((b^2+2bc+c^2)·10a^4))^(-1);
г) ((-1(-2a)^2·b)^2/((-2a^2)^3·b^4).
*Цитирирование задания со ссылкой на учебник производится исключительно в учебных целях для лучшего понимания разбора решения задания.
*размещая тексты в комментариях ниже, вы автоматически соглашаетесь с пользовательским соглашением