Упр.933 ГДЗ Мерзляк 8 класс (Алгебра)
Решение #1
Решение #2

Рассмотрим вариант решения задания из учебника Мерзляк, Полонская, Якир 8 класс, Вентана-Граф:
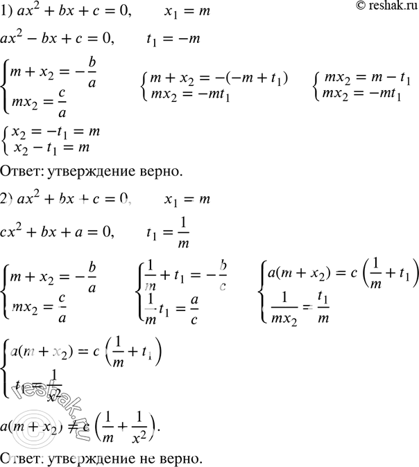
933. Верно ли утверждение (ответ обоснуйте):
1) если число m является корнем квадратного уравнения ах2 + bх + с = 0, то число —m является корнем уравнения ах2 - bх + с = 0;
2) если число m является корнем квадратного уравнения ах2 + bх + с = 0, где с не= 0, то число 1/m является корнем уравнения сх2 + bх + а = 0?
*размещая тексты в комментариях ниже, вы автоматически соглашаетесь с пользовательским соглашением