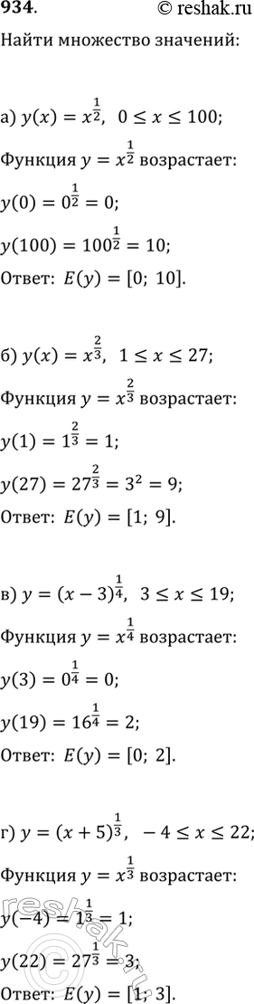
Упр.934 ГДЗ Макарычев Миндюк 9 класс (Углубленный) (Алгебра)
Решение #1

Рассмотрим вариант решения задания из учебника Макарычев, Миндюк, Нешков 9 класс, Просвещение:
934. Найдите область значений функции:
а) y=x^(1/2), где 0?x?100; в) y=(x-3)^(1/4), где 3?x?19;
б) y=x^(2/3), где 1?x?27; г) y=(x+5)^(1/3), где -4?x?22.
*размещая тексты в комментариях ниже, вы автоматически соглашаетесь с пользовательским соглашением