Упр.967 ГДЗ Никольский Потапов 9 класс (Алгебра)

Решение #1

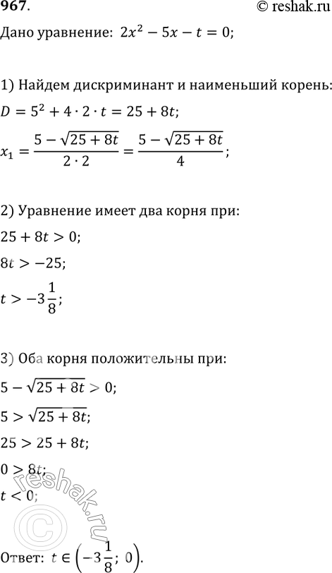
Изображение 967. Найдите все значения t, при каждом из которых квадратное уравнение 2x^2-5x-t=0 имеет два положительных различных...

Рассмотрим вариант решения задания из учебника Никольский, Потапов 9 класс, Просвещение:
967. Найдите все значения t, при каждом из которых квадратное уравнение 2x^2-5x-t=0 имеет два положительных различных корня.
*Цитирирование задания со ссылкой на учебник производится исключительно в учебных целях для лучшего понимания разбора решения задания.
*размещая тексты в комментариях ниже, вы автоматически соглашаетесь с пользовательским соглашением