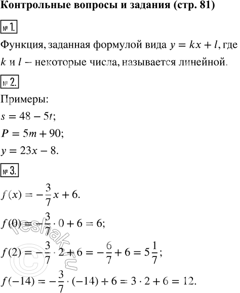
Контрольные вопросы и задания стр.81 ГДЗ Муравин 7 класс (Алгебра)
Решение #1

Рассмотрим вариант решения задания из учебника Муравин, Муравина 7 класс, Дрофа:
Контрольные вопросы и задания
1. Какая функция называется линейной?
2. Приведите примеры линейных функций.
3. Зная, что f(x) = -3/7 x + 6, найдите: f(0); f(2); f(-14).
*размещая тексты в комментариях ниже, вы автоматически соглашаетесь с пользовательским соглашением