Проверьте себя №2 ГДЗ Мерзляк Полонский 8 класс (Геометрия)
Решение #1

Рассмотрим вариант решения задания из учебника Мерзляк, Полонская, Якир 8 класс, Вентана-Граф:
Задание № 2 в тестовой форме «Проверьте себя»
1. На рисунке 169 A1B1 параллельна A2B2, A2B2 параллельна A3B3, A1A2 = 1/2A1A3. Отсюда следует, что
А A1A2 = B1B2; В A1A3 = B1B3;
Б B1B3 = 2B2B3; Г A1A2 = B2B3;
2. Если медианы AA1 и BB1 треугольника АВС пересекаются в точке M, то какое из данных равенств верно для любого треугольника АВС?
А АМ : MB1 = ВМ : MA1;
Б MA1 = 1/3 MB;
В MA1 = 1/2 AM;
Г MB1 = 1/2 BB1;
3. На рисунке 170 A1C1 параллельна AC. Тогда
А A1C1 / AC = BA1 / A1A; В BC / BC1 = AC / A1C1;
Б BA1 / AB = CB / BC1; Г AC / A1C1 = BA1 / AB;
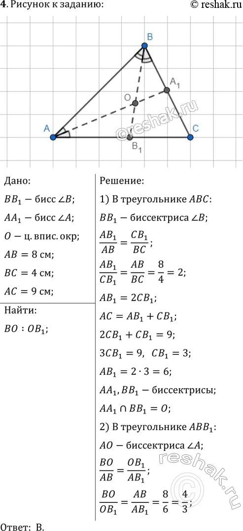
4. В треугольнике АВС известно, что АВ = 8 см, ВС = 4 см, АС = 9 см. В каком отношении центр вписанной окружности делит биссектрису BB1, считая от вершины В?
А 2 : 3; Б 2 : 1; В 4 : 3; Г 3 : 4;
5. Через точку М стороны ВС параллелограмма ABCD проведена прямая, параллельная стороне CD. Эта прямая пересекает отрезки BD и AD в точках К и F соответственно. Известно, что ВМ : FD = 2 : 1. Чему равно отношение KD : ВК?
А 2 : 1; Б 1 : 2; В 1 : 3; Г 4 : 1;
6. В треугольнике АВС известно, что АВ = 14 см, ВС = 21 см. На стороне АВ на расстоянии 4 см от вершины А отмечена точка D, через которую проведена прямая, параллельная стороне АС. Найдите отрезки, на которые эта прямая делит сторону ВС.
А 12 см, 9 см; Б 18 см, 3 см; В 15 см, 6 см; Г 14 см, 7 см;
7. Отрезок MN, проведённый через точку пересечения диагоналей неравнобокой трапеции АВCD, параллелен её основаниям рис. 171. Сколько пар подобных треугольников изображено на рисунке?
А 4; Б 6; В 3; Г 5;
8. Через вершины А и С неравнобедренного треугольника АВС проведена окружность, которая пересекает стороны ВА и ВС в точках Е и D соответственно рис. 172. Какое из данных равенств является верным?
А BC / BD = BA / BC; В DE / AC= BD / BC;
Б BE / BC = BD / BA; Г BD / DE = BC / AC;
9. Хорда АВ пересекает хорду CD в её середине и делится точкой пересечения на отрезки, равные 4 см и 25 см. Чему равна хорда CD?
А 10 см; Б 5 см; В 100 см; Г 20 см;
10. В треугольнике АВС известно, что АВ = 10 см, ВС = 4 см, СА = 8 см. На стороне АС отмечена точка D такая, что AD = 6 см. Чему равен отрезок BD?
А 5 см; Б 4 см; В 6 см; Г 7 см;
*размещая тексты в комментариях ниже, вы автоматически соглашаетесь с пользовательским соглашением