Тест Глава 2 ГДЗ Мордкович Семенов 8 класс (Алгебра)
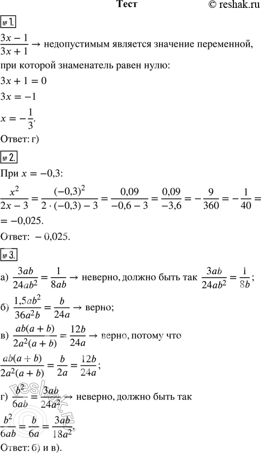
Решение #1

Рассмотрим вариант решения задания из учебника Мордкович, Семенов, Александрова 8 класс, Бином:
1. Укажите значение переменной, которое является недопустимым для алгебраической дроби (3x - 1)/(3x + 1).
а) х = 1/3 б) х = -3 в) х = 3 г) х = —1/3
2. Вычислите значение алгебраической дроби x^2/(2x - 3) при х = —0,3.
3. Укажите верные равенства.
а) 3ab/24ab^2 = 1/8ab в) (ab(a + b))/(2a^2 (a + b)) = 12b/24a
б) 1,5ab^2/36a^2 b = b/24a г) b^2/6ab = 3ab/24a^2
4. Сократите дробь (x^2 - 6x)/(x^2 - 36).
а) x/(x - 6) б) (x - 6)/(x + 6) в) x/(x + 6) г) x/6
5. Выполните действия с алгебраическими дробями, данными в пунктах А, Б и В. Установите соответствие между результатом этого действия и представленными ответами в пунктах 1—3.
А. y^2/(y - 4) - 4y/(y - 4) Б. y/(y^2 - 16) + 4/(y^2 - 16) В. y/(y^2 - 4y) + 4/(4y - y^2)
1) 1/y 2) 1/(y - 4) 3) y
6. Упростите выражение a/(a - 5) + 5/(a + 5) - 10a/(a^2 - 25).
7. Упростите выражение (6y^3/x)^2 : 9y^5 x^(-2) и найдите его значение при x = -0,128, y = -2,5.
8. Решите уравнение (x^2 - 4)/(x^2 + 2x) = 0.
9. Диаметр планеты Сатурн равен 0,12 млн км. Запишите диаметр Сатурна в виде числа стандартного вида.
а) 1,2 · 10^7 км в) 1,2 · 10^5 км
б) 12 · 10^4 км г) 0,12 · 10^6 км
10. Расстояние между пунктами А и В равно 60 км. Из пункта А в пункт В одновременно выехали два автобуса. Скорость одного из них была на 10 км/ч больше скорости другого, поэтому он приехал в пункт В на 1 ч раньше.
Укажите математическую модель ситуации, описанной в условии задачи, если х км/ч — скорость автобуса, который ехал быстрее.
а) 60/(x - 10) - 60/x = 1 в) 60/x - 60/(x - 10) = 1
б) 60/(x + 10) - 60/x = 1 г) 60/x - 60/(x + 10) = 1
*размещая тексты в комментариях ниже, вы автоматически соглашаетесь с пользовательским соглашением