Проверьте себя №7 ГДЗ Мерзляк Полонский 7 класс (Алгебра)
Решение #1

Рассмотрим вариант решения задания из учебника Мерзляк, Полонская, Якир 7 класс, Вентана-Граф:
Задание «Проверьте себя» № 7 в тестовой форме
1. Какая из приведённых пар чисел является решением уравнения 5х + 3у = 4?
А) (2; 1) Б) (1; 0) В) (2;-2) Г) (-1; 2)
2. Каковы координаты точки пересечения графика уравнения 2х — 5у = 10 с осью абсцисс?
А) (0; -2) Б) (-2; 0) В) (0; 5) Г) (5; 0)
3. Решите систему уравнений {(5x-4y=11, 2x+4y=10) .
А) (3; 1) Б) (1; 3) В) (1; 2) Г) (2; 1)
4. Решите систему уравнений {(15x+2y=7, 2x-y=6) .
А) (3; -19) Б) (1; -4) В) (-5; 41) Г) (-1; 11)
5. Пусть пара чисел (а; Ь) является решением системы уравнений {(x+y=1, 3x-y=7)
Найдите значение выражения а^2 - Ь^2.
А) 5 Б) -5 В) 3 Г) -3
6. При каком значении а система уравнений {(3x+y=4, x-ay=-6) не имеет решений?
А) 3 Б) -3 В) 1/3 Г) -1/3
7. При каком значении b система уравнений {(4x+by=10, 2x-3y=5) имеет бесконечно много решений?
А) -6 В) 3
Б) 6 Г) такого значения не существует
8. График линейной функции проходит через точки A (1; 4) и В (-2; 13). Задайте эту функцию формулой.
А) у = Зx + 1 В) у = -3х + 1
Б) у = -3х +7 Г) у = 3х + 7
9. Мать и дочь слепили вместе 104 вареника, причём дочь работала 2 ч, а мать — 3 ч. За 1 ч мать делает на 8 вареников больше, чем дочь.
Пусть дочь за 1 ч делает х вареников, а мать — у вареников. Какая из следующих систем уравнений является математической моделью ситуации, описанной в условии?
А) {(2x+3y=104, x-y=8) В) {(2x+3y=104, y-x=8)
Б) {(3x+2y=104, x-y=8) Г) {(3x+2y=104, y-x=8)
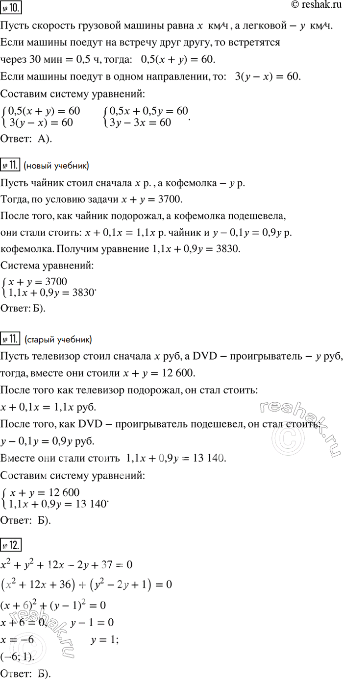
10. Из двух городов, расстояние между которыми 60 км, выехали одновременно грузовая и легковая машины. Если они поедут навстречу друг другу, то встретятся через 30 мин. Если они поедут в одном направлении, то легковая машина догонит грузовую через 3 ч после начала движения.
Пусть скорость грузовой машины равна х км/ч, а легковой — у км/ч. Какая из следующих систем уравнений соответствует условию задачи?
А) {(0,5x+0,5y=60, 3y-3x=60) В) {(30x+30y=60, 3x-3y=60)
Б) {(30x+30y=60, 3y-3x=60) Г) {(0,5x+0,5y=60, 3x-3y=60)
11. Телевизор и DVD-проигрыватель стоили вместе 12 600 р. После того как телевизор подорожал на 10 %, а DVD-проигрыватель подешевел на 10 %, они стали стоить вместе 13 140 р.
Пусть телевизор стоил сначала х р., а DVD-проигрыватель — у р. Какая из следующих систем уравнений является математической моделью ситуации, описанной в условии задачи?
А) {(x+y=12 600, 110x+90y=13 140) В) {(x+y=12 600, 0,1x+0,1y=13 140)
Б) {(x+y=12 600, 1,1x+0,9y=13 140) Г) {(x+y=12 600, 0,9x+1,1y=13 140)
12. Решите уравнение x^2 + y^2 +12x-2y+37=0.
А) (6; 1) В) (-6; -1)
Б) (-6; 1) Г) уравнение не имеет решений
*размещая тексты в комментариях ниже, вы автоматически соглашаетесь с пользовательским соглашением