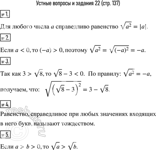
Устные вопросы и задания 22 ГДЗ Колягин Ткачёва 8 класс (Алгебра)
Решение #1

Рассмотрим вариант решения задания из учебника Колягин, Ткачёва, Фёдорова 8 класс, Просвещение:
1. Сформулировать теорему о квадратном корне из квадрата числа.
2. Объяснить, почему при a<0 верно равенство v(a^2 )=-a.
3. Обосновать верность равенства v((v8-3)^2 )=3-v8.
4. Какое равенство называют тождеством?
5. Сформулировать теорему, которая позволяет сравнивать значения корней.
*размещая тексты в комментариях ниже, вы автоматически соглашаетесь с пользовательским соглашением