Устные вопросы и задания 3 ГДЗ Колягин Ткачёва 9 класс (Алгебра)
Решение #1

Рассмотрим вариант решения задания из учебника Колягин, Ткачёва, Фёдорова 9 класс, Просвещение:
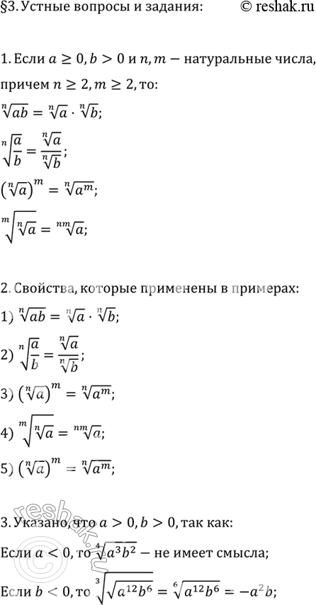
1. Сформулировать свойства арифметического корня натуральной степени.
2. Назвать свойства, которые применены при нахождении корней в каждом из примеров 1—5 текста параграфа.
3. Почему в условии задачи в тексте параграфа подчёркивается, что значения букв а и b, входящих в выражение, положительны?
*размещая тексты в комментариях ниже, вы автоматически соглашаетесь с пользовательским соглашением