Устные вопросы и задания 7 ГДЗ Колягин Ткачёва 7 класс (Алгебра)
Решение #1

Рассмотрим вариант решения задания из учебника Колягин, Ткачёва, Фёдорова 7 класс, Просвещение:
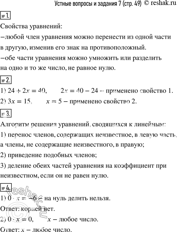
1. Сформулировать свойства уравнения.
2. Назвать свойство, которое использовалось для преобразования уравнения:
1) 24+2x=40,2x=40-24; 2) 3x=15,x=5.
3. Сформулировать алгоритм решения уравнений, сводящихся к линейным.
4. Решить уравнение: 1) 0•x=-6; 2) 0•x=0.
*размещая тексты в комментариях ниже, вы автоматически соглашаетесь с пользовательским соглашением