Устные вопросы и задания 9 ГДЗ Колягин Ткачёва 9 класс (Алгебра)
Решение #1

Рассмотрим вариант решения задания из учебника Колягин, Ткачёва, Фёдорова 9 класс, Просвещение:
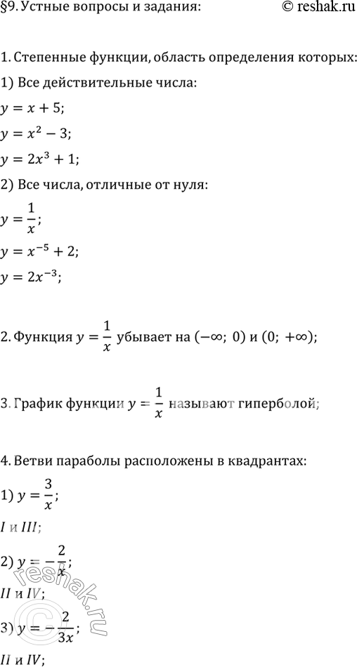
1. Привести примеры степенных функций, областью определения которых являются: 1) все действительные числа; 2) все действительные числа, отличные от нуля.
2. Назвать промежутки убывания функции у = 1/x.
3. Как называют график функции у = 1/x?
4. В каких квадрантах расположены ветви гиперболы:
1) y=3/x; 2) y=-2/x; 3) y=-2/3x; 4) y=1/3x?
5. Какую зависимость между х и у называют обратной пропорциональной зависимостью?
6. Перечислить свойства функции у = k/x, при k>0; k<0.
7. Назвать сдвиги, с помощью которых можно получить график функции у = 2/x-1 из графика функции у = 2/x.
*размещая тексты в комментариях ниже, вы автоматически соглашаетесь с пользовательским соглашением