Упр.1242 ГДЗ Макарычев 7 класс (Алгебра)
Решение #1
Решение #2

Рассмотрим вариант решения задания из учебника Макарычев, Миндюк 7 класс, Просвещение:
Задача Л. Н. Толстого. Вышла в поле артель косцов. Ей предстояло скосить два луга, из которых один был вдвое больше другого. Полдня вся артель косила большой луг, а на вторую половину дня артель разделилась пополам, и одна половина осталась докашивать большой луг, а другая стала косить малый луг. К вечеру большой луг был скошен, а от малого остался участок, который был скошен на другой день одним косцом, работавшим весь день. Сколько было косцов в артели?
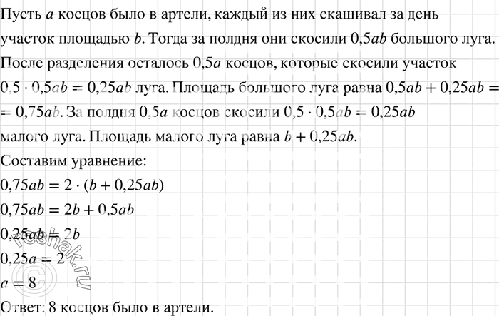
Пусть в артели было a косцов, каждый из которых скашивал за 1 день участок площадью b.
Тогда, за полдня косцы скосили участок 0,5ab большого луга.
После разделения осталось 0,5a косцов, которые за оставшуюся часть дня скосили участок 0,5•0,5a•b=0,25ab луга.
Значит, площадь большого луга равна 0,5ab+0,25ab=0,75ab.
За полдня 0,5a косцов скосили участок 0,5•0,5ab=0,25ab малого луга.
На следующий день один человек докосил малый луг и скосил участок луга b.
Тогда, площадь малого луга равна b+0,25ab.
Известно, что площадь большого луга в 2 раза больше малого.
Составим и решим уравнение.
Популярные решебники 7 класс Все решебники
*размещая тексты в комментариях ниже, вы автоматически соглашаетесь с пользовательским соглашением