№1031 ГДЗ Атанасян 7-9 класс по геометрии (Геометрия)

Решение #1

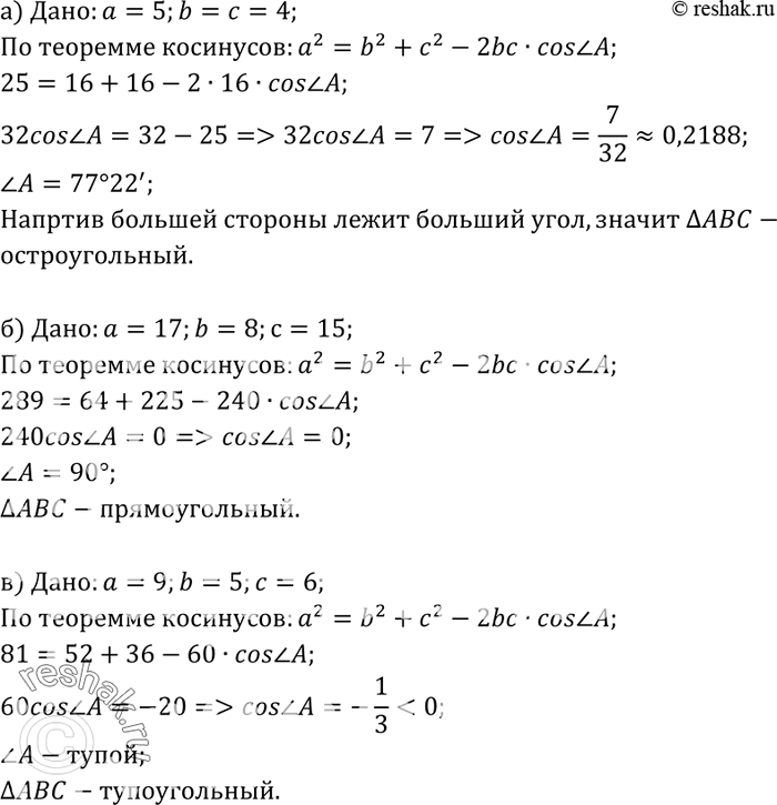
Изображение Выясните, является ли треугольник остроугольным, прямоугольным или тупоугольным, если его стороны равны: а) 5, 4 и 4; б) 17, 8 и 15; в) 9, 5 и...

Рассмотрим вариант решения задания из учебника Атанасян, Бутузов 9 класс, Просвещение:
Выясните, является ли треугольник остроугольным, прямоугольным или тупоугольным, если его стороны равны: а) 5, 4 и 4; б) 17, 8 и 15; в) 9, 5 и 6.
*Цитирирование задания со ссылкой на учебник производится исключительно в учебных целях для лучшего понимания разбора решения задания.
*размещая тексты в комментариях ниже, вы автоматически соглашаетесь с пользовательским соглашением