№1252 ГДЗ Атанасян 7-9 класс по геометрии (Геометрия)

Решение #1

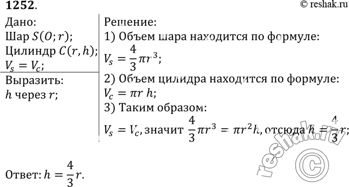
Изображение Шар и цилиндр имеют равные объёмы, а диаметр шара равен диаметру цилиндра. Выразите высоту цилиндра через радиус...

Рассмотрим вариант решения задания из учебника Атанасян, Бутузов 9 класс, Просвещение:
Шар и цилиндр имеют равные объёмы, а диаметр шара равен диаметру цилиндра. Выразите высоту цилиндра через радиус шара.
*Цитирирование задания со ссылкой на учебник производится исключительно в учебных целях для лучшего понимания разбора решения задания.
*размещая тексты в комментариях ниже, вы автоматически соглашаетесь с пользовательским соглашением