№650 ГДЗ Атанасян 7-9 класс по геометрии (Геометрия)

Решение #1

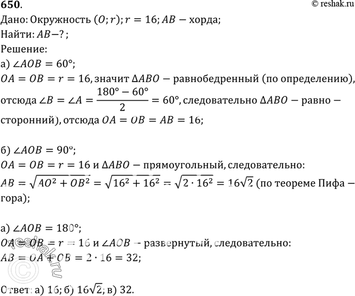
Изображение Радиус окружности с центром О равен 16. Найдите хорду АВ, если: a) уголAOB = 60°; б) угол AOB = 90°; в) угол AOB=...

Рассмотрим вариант решения задания из учебника Атанасян, Бутузов 8 класс, Просвещение:
Радиус окружности с центром О равен 16. Найдите хорду АВ, если: a) уголAOB = 60°; б) угол AOB = 90°; в) угол AOB= 180°.
*Цитирирование задания со ссылкой на учебник производится исключительно в учебных целях для лучшего понимания разбора решения задания.
*размещая тексты в комментариях ниже, вы автоматически соглашаетесь с пользовательским соглашением