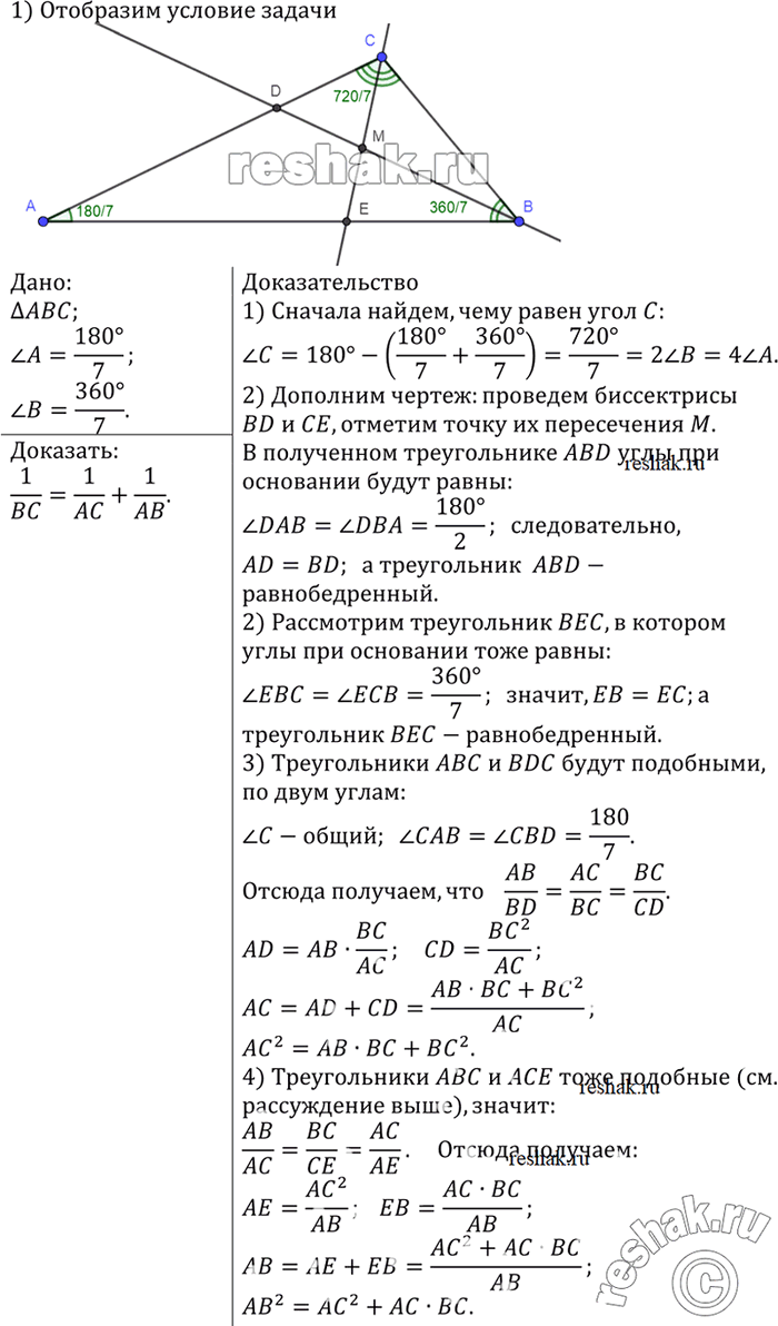
№852 ГДЗ Атанасян 7-9 класс по геометрии (Геометрия)

Решение #1

Изображение №852 ГДЗ Атанасян 7-9 класс по геометрии
Дополнительное изображение

Рассмотрим вариант решения задания из учебника Атанасян, Бутузов 9 класс, Просвещение:
В треугольнике ABC уголA=180°/7 и уголB = 360°/7. Докажите, что 1/BC=1/AC+1/AB.
*Цитирирование задания со ссылкой на учебник производится исключительно в учебных целях для лучшего понимания разбора решения задания.
*размещая тексты в комментариях ниже, вы автоматически соглашаетесь с пользовательским соглашением